Archived: Installing the PX4FMU on a QuadCopter

Warning

ARCHIVED ARTICLE

This article is for creating a quadcopter using the PX4FMU only, which is one approach for creating a very small autopilot. Arsovtech have created a small Pixhawk based board that is much more popular with the community.

Overview

Bill Of Materials:

  • Copter firmware version 3.1 and later supports only the combined system of the PX4 FMU and PX4 IO board; the FMU-only system is no longer supported. Purchase a PX4 FMU kit from 3DRobotics LINK_BROKEN and a PX4 I/O board LINK_BROKEN

  • A special cable that fits into the PX4’s main “Multi” connector will allow you to perform the primary wiring and it is available from 3DRobotics LINK_BROKEN

  • If you choose, you can cut off the single pin connectors and solder directly to the necessary locations and trim back the excess wires.

  • Use the 4 supplied nylon standoffs to mount the PX4FMU to a piece of scrap plastic or fiberglass sheet the same size as the FMU.

    • Mount the board to your copter with four 3/4” squares of Kyosho Zeal gel or double sided foam tape to provide vibration isolation.

Mount your PX4-FMU board in a central location on top of your QuadCopter.

  • The PX4FMU board Normally has the SD card on top.

  • It can sometimes be advantageous to mount the PX4FMU with the other side up for better LED observation.

  • If you do mount the PX4FMU board with the Component side up it will be necessary to set the “Board Orientation (AHRS_ORIENTATION)” parameter to “Roll 180” in the Advanced Parameter List in Mission Planner.

  • The arrow labeled “FRONT” should be facing to the front of the aircraft (also the large black board interconnect connector).

  • If you use the vibration dampers suggested above it is best to put a small O-ring on top of the damper and under the PX4 Board before fastening it “gently” down with the supplied nuts to prevent damage to the board.

  • In fact, these dampers may not provide adequate damping and you should review the Wiki section on vibration control.

Mount the GPS facing up with an unobstructed “view” of the sky.

  • The GPS can be mounted on a short riser to give it the widest satellite access.

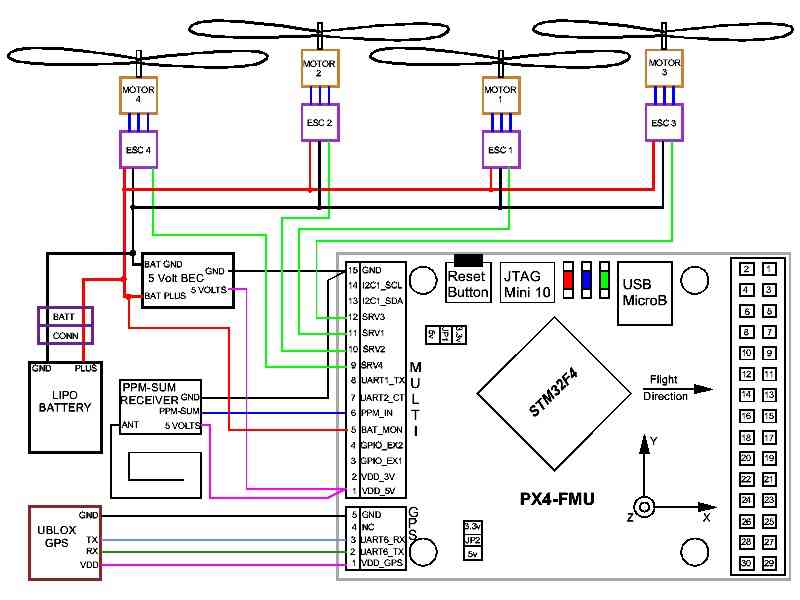
PX4-FMU Only Wiring Diagram for QuadCopters using a PPM-SUM receiver

../_images/PX4FMUwire11.jpg

Wiring the PX4FMU Board to Your QuadCopter

  • Use heavy gauge wire to interconnect the ESC’s Ground and power leads to a Battery Connector.

    • A Power Distribution board can also be used.

  • Connect your BEC (5 volt power supply) power in leads to the battery input leads.

    • Connect the BEC Ground output to the PX4’s Ground (Multi connector pin 15).

    • Connect the BEC Power output to the PX4’s power In (Multi connector pin 1).

    • NOTE! Instead of a separate BEC as shown, the power and ground leads (signal side) from one of your ESCs that contains a BEC can be wired to the Multi connectors pins 1 and 15 to provide PX4 board power.

  • The PPM-SUM receiver may be wired with a connecting cable as shown in the diagram above.

    • Or the PPM-SUM signal and power and ground leads from the 15 pin DF13 “Multi” connector may be directly wired to a 3 pin servo/receiver connector.

    • Connect your PPM-Sum RC receivers signal wire to pin 6 of the Multi connector on the PX4 board.

    • Connect the PPM-SUM RC Receivers Ground lead to pin 15 of the Multi connector on the PX4 board.

    • Connect the PPM-SUM RC Receivers Power lead to pin 1 of the Multi connector on the PX4 board.

  • Wire the PX4FMU board’s 4 servo out signals to the ESC control inputs.

    • The wires can be put together with connectors as shown in the diagram or solder and heat shrink tubing can be used.

    • Wire PX4FMU PWM control 4 (Multi Connector pin 9) to The ESC signal in for Motor 4.

    • Wire PX4FMU PWM control 2 (Multi Connector pin 10) to The ESC signal in for Motor 2.

    • Wire PX4FMU PWM control 1 (Multi Connector pin 11) to The ESC signal in for Motor 1.

    • Wire PX4FMU PWM control 3 (Multi Connector pin 12) to The ESC signal in for Motor 3.

  • Run a wire from the PX4FMU’s Battery Monitor connection (Multi Connector pin 5) to the positive battery power lead.

  • Note! The cable that is supplied in the plastic envelope with the UBLOX GPS which has white 6 pin connectors on both ends is NOT the correct cable for the PX4.

    • The correct longer cable is provided in a separate envelope and has a 5 pin “beige” connector on one end and a 6 pin white connector on the other end.

    • Plug the correct GPS cable’s white 6 pin connector into the 6 pin socket on the GPS.

    • Plug the beige 5 pin connector into the PX4’s 5 pin GPS socket which is next to the 15 pin DF13 Mini connector.

  • Plug the 2 pin connector attached to the lead supplied with the buzzer into the buzzer socket on the side of the PX4FMU board that has the SD card holder on it.

  • In Mission Planner in the Complete Parameter List it will be necessary for you to set the BRD_SAFETYENABLE parameter to 0 = off.

    • This is because the safety switch connects to the IO board’s on board microcontroller and there is no switch for the PX4FMU only.

PX4-FMU Only Wiring Schematic for QuadCopters using a PPM-SUM receiver

../_images/PX4FMUWiring1PPMSUMrec1.jpg

Wiring your Motors for X or + mode configuration

../_images/FRAMES_QUAD_PX4.jpg

Using a Standard RC Radio Receiver with an 8 channel PPM Encoder

  • You can use a standard radio receiver with an 8 channel PPM Encoder in place of the PPM-SUM receiver.

    • An 8 Channel PPM Encoder is available from jDrones here.

    • Solder a 3x8 Right angle connector from the top into one end of the 8 Channel PPM Encoder board.

    • With the 3x8 connector up and facing away from you, solder a 3x1 Right angle connector on the right edge of the 8 Channel PPM Encoder board.

  • Connect 5-8 output channels of your receiver to the inputs of the 8 Channel Encoder (signal wire furthest from board) with 5-8 female to female servo jumpers.

    • Connect the PPM-SUM signal output of the Encoder to the PX4FMU boards PPM sum signal input (Pin 6 of the 15 pin Multi connector).

    • Connect the PPM-SUM ground input of the Encoder to the PX4FMU boards ground connection (Pin 1 of the 15 pin Multi connector).

    • Connect the PPM-SUM power input of the Encoder to the PX4FMU boards power connection (Pin 15 of the 15 pin Multi connector).

3DRobotics 8 Channel PPM-Sum Encoder

../_images/PPMEncoderDesc.jpg

There are Several Radio systems that support PPM-Sum or S-Bus directly

../_images/FRSkySystem.jpg

FRSky transmitter adapter module and PPM-Sum receiver

../_images/FRSkyTaranis.jpg

FRSky PPM-Sum compatible transmitter

../_images/Turnigy9XR.jpg

Turnigy transmitter compatible with FRSky transmitter module

../_images/FutabaT8FG.jpg